2026-02-02 08:06:01 来源: 江西理工大学
学校简介
江西理工大学创办于1958 年,现为江西省人民政府、工业和信息化部、教育部共建高校。学校以工学为主,理工结合,管理学、经济学、法学、文学、艺术学、教育学等多学科协调发展,是国务院批准具有博士、硕士和学士学位授予权的单位,是宝钢教育奖评审高校,是我国有色金属工业和钢铁工业重要的人才培养和科研基地,被誉为“有色冶金人才摇篮”、“稀土黄埔”。
一招生专业
我校硕士研究生招生学科专业包含22个一级学科、19个专业学位类别、6个自主设置交叉二级学科、1个自主设置目录外二级学科。
具体专业、研究方向、考试科目等详见《江西理工大学2026年硕士研究生招生专业目录》。
二招生计划与类别
1.2025年我校共招收硕士研究生近2000人,2026年学校各招生单位公布的拟招生人数仅供参考,实际招生人数将根据国家正式下达的招生计划、实际报考与一志愿上线情况以及当年考生生源情况确定。
2.招生学习方式分为全日制和非全日制,其中学术学位只招收全日制研究生,专业学位可招收全日制和非全日制研究生。
三报考条件
(一)报名参加全国硕士研究生招生考试的人员,须符合下列条件
1.中华人民共和国公民。
2.拥护中国共产党的领导,遵纪守法,品德良好。
3.身体健康状况符合国家和招生单位规定的体检要求。
4.考生学业水平须符合下列条件之一:
(1)国家承认学历的应届本科毕业生(含普通高校、成人高校、普通高校举办的成人高等学历教育等应届本科毕业生)及自学考试和网络教育届时可毕业本科生。
(2)具有国家承认的本科毕业学历的人员。
(3)获得国家承认的高职(专科)毕业学历后满2年及以上人员(毕业后到录取当年入学前,下同)或国家承认学历的本科结业生,且符合招生单位提出的具体学业要求的,按本科毕业同等学力身份报考。
(4)已获硕士、博士研究生学历或学位的人员。
(5)在读研究生报考须在报名前征得所在培养单位同意后,将相关材料在网上确认前提交至我校研招办,否则不予参加考试。
(二)报考下列专业学位的人员,按有关规定执行
1.报考法律(法学)专业学位的,须符合报考条件(一)中的各项要求,且报名前所学专业为法学专业(获得法学第二学士学位的人员可报考)。
2.报考法律(非法学)专业学位的,须符合报考条件(一)中的各项要求,且报考前所学专业为非法学专业。
3.报考工商管理、公共管理、工程管理专业学位中的工程管理(代码为125601)和项目管理(代码为125602)的,须符合下列条件:
(1)符合报考条件(一)中第1、2、3各项要求。
(2)本科毕业后有3年以上工作经验;或获得国家承认的高职(专科)毕业学历或本科结业后,符合招生单位提出的相关学业要求,达到本科毕业同等学力并有5年以上工作经验;或获得硕士、博士研究生学历或学位后有2年以上工作经验。
工商管理硕士专业学位研究生相关考试招生政策同时按照《教育部关于进一步规范工商管理硕士专业学位研究生教育的意见》(教研〔2016〕2号)有关规定执行。
2027年招生起,工程管理专业学位中的工业工程与管理(代码为125603)、物流工程与管理(代码为125604)也须符合上述两项报考条件。
(三)接收推免生
我校接收推免生相关要求详见《江西理工大学2026年接收推荐免试攻读研究生(含直博生)简章》。
四报名
报名包括网上报名和网上确认两个阶段。所有考生均须在规定时间内参加网上报名和网上确认,逾期不再补办。应届本科毕业生原则上应选择就读学校所在地省级教育招生考试机构指定的报考点,其中成人高校应届本科毕业生也可选择教学点所在地省级教育招生考试机构指定的报考点;其他考生应选择工作所在地或户籍所在地省级教育招生考试机构指定的报考点。
(一)网上报名要求
1.网上报名时间为2025年10月16日至10月27日(网上预报名时间为2025年10月10日至10月13日),每日9:00-22:00。考生应在规定时间登录“中国研究生招生信息网”(网址https://yz.chsi.com.cn,以下简称“研招网”)浏览报考须知,并按省级教育招生考试机构、报考点以及报考招生单位的网上公告要求报名。考生报名时只能填报一个招生单位的一个专业。报名期间,考生可自行修改网上报名信息或重新填报报名信息,但每位考生只能保留一条有效报名信息。逾期不得修改报名信息。
2.考生应当认真了解并严格按照报考条件及相关政策要求准确填写个人网上报名信息并选择报考点,积极配合签署《考生诚信考试承诺书》并遵守相关约定。考生因不符合报考条件及相关政策要求、网报信息填写错误、填报虚假信息等造成后续不能网上确认、考试(含初试、复试)或录取的,后果由考生本人承担。
3.符合享受初试加分、少数民族照顾政策、免初试或报考专项计划有关条件的考生,须在网上报名时按要求填报申请信息。有关部门、报考点对相关考生资格进行初审,学校在复试前进行复审,确定考生的相应资格。其中,申请享受少数民族照顾政策的资格由报考点进行初审,其余资格由有关部门按职责分工进行初审。未按规定申报或审核(含复审)未通过的,不享受相应的加分、照顾、免初试政策,或不得参加有关专项计划初、复试。
4.考生应当按规定缴纳报名费。考生网上报名成功后,应通过定期查阅省级教育招生考试机构、报考点、招生单位官方网站等方式,主动了解网上确认、考试安排及注意事项等,积极配合完成相关工作。
5.网上报名时我校部分专业不区分研究方向,研究生入学后根据个人意愿及导师意愿确定研究方向,各专业具体研究方向请查看《江西理工大学2026年硕士研究生招生专业目录》。
(二)网上确认要求
网上确认时间由各省级教育招生考试机构根据教育部有关工作安排和本地区报考组织情况自行确定和公布,具体确认工作由相关报考点组织实施。所有考生均应当对本人网上报名信息进行认真核对确认,根据核验工作要求提交补充材料,逾期不得补办。报名信息经考生确认后一律不作修改,因考生填写错误引起的一切后果由其自行承担。报考点和学校根据相关规定,对考生报考信息和网上确认材料进行全面审核,确定考生的考试资格。
五初试(以准考证的时间、地点为准)
时间:2025年12月20日至21日。其中,12月20日上午8:30—11:30,思想政治理论或管理类综合能力;12月20日下午14:00—17:00,外国语;12月21日上午8:30—11:30,业务课(一);12月21日14:00—17:00,业务课(二)。
地点:各报考点指定地点。
六复试
我校硕士研究生复试将根据一志愿上线情况及生源情况分批次进行,同批次复试资格主要根据考生初试成绩、在校综合表现、创新实践能力及生源质量等情况确定。
复试的主要形式有笔试、面试、实践(实验)能力考核等,其中面试是必要环节。复试内容包括专业素质和能力考核、综合素质和能力考核、外语听说能力测试、思想政治素质和品德考核、心理测试、体检等内容。复试不合格者,不予录取。
以同等学力身份报考并参加复试的考生,在复试中须加试两门与报考专业相关的本科主干课程。加试方式为笔试,加试不合格者不予录取。
报考工商管理、公共管理、会计、工程管理专业学位的考生,在复试中须参加思想政治理论考试,成绩计入复试总成绩。
七录取
学校根据考生志愿情况及总成绩排定名次,总成绩=初试成绩+复试成绩,其中初试、复试的成绩构成及比例等具体要求见当年复试录取办法。在国家下达计划内,学校根据复试录取办法、考生成绩、思想政治素质和品德考核情况、身体健康状况及政审情况等择优确定拟录取名单。
硕士研究生录取类别分为定向就业和非定向就业两种。定向就业的硕士研究生须在被录取前与学校、用人单位签订定向就业合同,人事档案不转至学校;非定向就业的硕士研究生人事档案在入学前须转至学校。原则上非全日制硕士研究生招收在职定向就业人员。
应届本科毕业生及自学考试和网络教育届时可毕业本科生考生,在录取当年入学前须取得国家承认的国(境)内高校本科毕业证书或教育部留学服务中心出具的《国(境)外学历学位认证书》。录取当年入学前未取得相关证书的,其录取资格无效。
被录取的新生(录取资格无效的除外),可以申请保留入学资格,保留入学资格的条件、期限等由学校规定。经学校同意保留入学资格的新生纳入学校录取当年的招生计划管理。
八奖助政策
学校建立了完善的奖助学金体系,含国家奖学金、江西省政府奖学金、学业奖学金(覆盖面100%)、国家助学金、研究生“三助”助学金和各类社会奖学金等。非全日制硕士研究生及人事档案未转至我校、有固定工资收入、定向(不含少数民族高层次骨干人才专项计划)、委培的全日制硕士研究生不享受相关奖助学金。具体奖助标准根据上级部门和学校有关规定政策综合确定。
九学费与学制
1.学费
根据国家相关文件精神,我校硕士研究生学费标准如下:
(1)学术学位:8000元/学年。
(2)专业学位学费标准详见下表:

全日制硕士研究生正常学习年限内按学制收费,延期毕业(学制外)按实际学习时间(以学期为单位)收费;非全日制硕士研究生最长学习年限内按学制收费。
2.学制
我校全日制和非全日制硕士研究生学制均为3年,正常学习年限为3年,全日制硕士研究生最长学习年限为4年,非全日制硕士研究生最长学习年限为5年。
十注意事项
1.考生须如实填写有关信息。对违反相关规定、弄虚作假者,一经发现立即取消初试、复试、录取资格。
2.学校招生简章如与国家相关文件不符,以国家文件为准。
十一联系方式
单位代码:10407
联系部门:研究生院招生办公室
联系人:李老师、赵老师
联系电话:0797-8312730
电子邮箱:yzb@jxust.edu.cn
联系地址:江西省赣州市客家大道1958号江西理工大学三江校区
邮政编码:341000
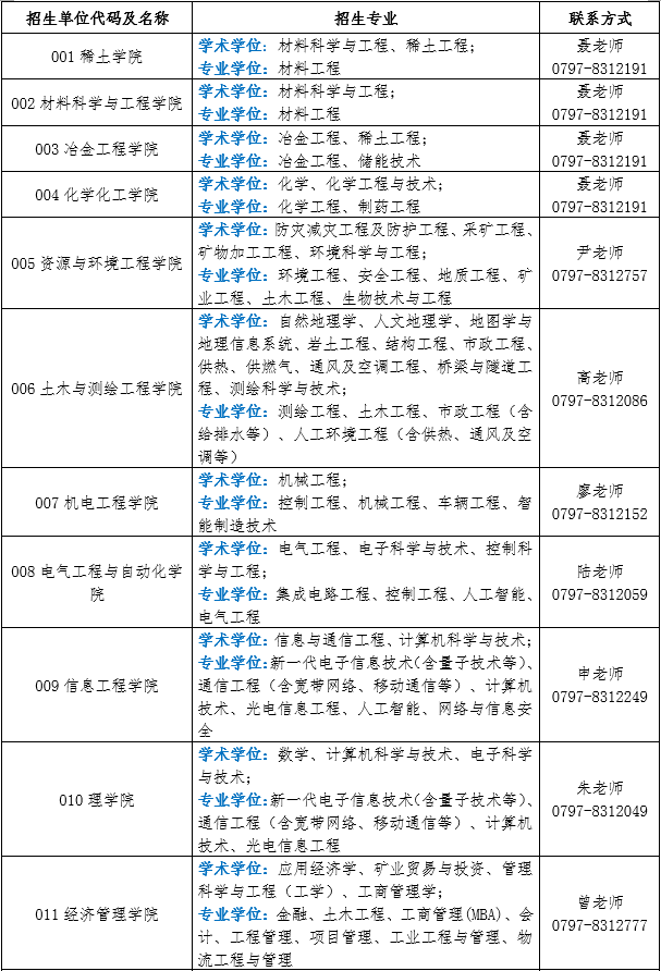
十二各招生单位联系方式

扫码查看
江西理工大学2026年硕士研究生招生专业目录

原标题:权威发布!江西理工大学2026年硕士研究生招生简章
文章来源:https://mp.weixin.qq.com/s/qQauwS3oIzXRWyHVHLCBDw
免责声明:本站所提供试题均来源于网友提供或网络搜集,由本站编辑整理,仅供个人研究、交流学习使用,不涉及商业盈利目的。如涉及版权问题,请联系本站管理员予以更改或删除