2025-10-01 10:36:01 来源: 今日闵行
为进一步推进七宝镇村(合作社)、镇属公司人才队伍建设,提升服务管理专业化水平,按照公开、平等、竞争、择优的原则,拟面向社会公开招聘一般管理岗位人员20名,有关事项公告如下:
一、招聘对象和条件
1.拥护中国共产党的领导,遵纪守法,爱岗敬业、德才兼备;
2.具有良好的道德品行、拟报考岗位所需的工作能力和正常履行职责的身体条件;
3.本市户籍优先;
4.具有国家教育部门认可的大学本科及以上学历;
5.年龄40周岁以下(1984年5月1日后出生);
6.有相关工作经历或专业背景者优先;
7.符合报考岗位所需的其他要求(详见招聘简章)。
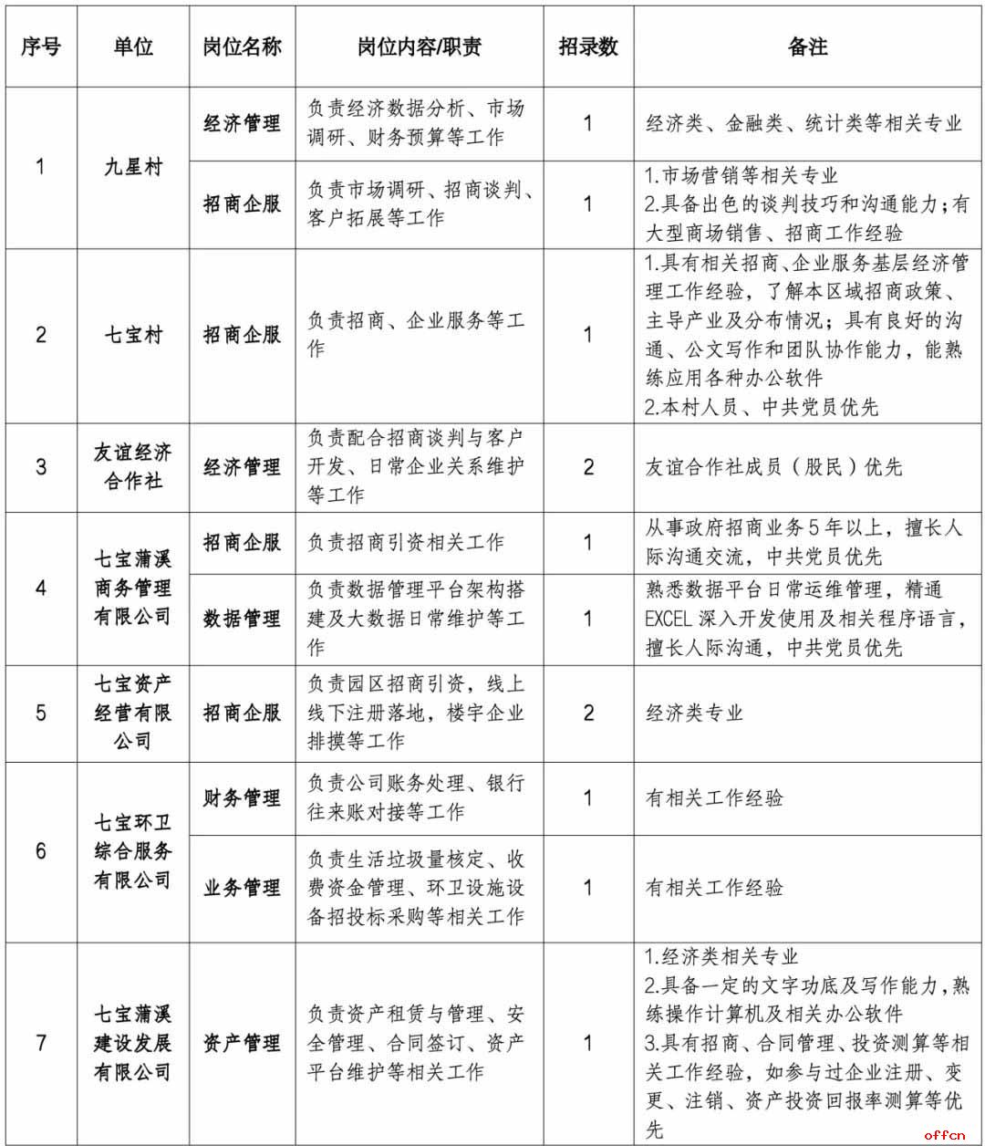
二、招聘岗位、数量及要求


三、招聘方式
本次公开招聘采取笔试、面试、体检、政审考察、背景调查等方式综合进行,由镇组织人事部门负责牵头用人单位具体实施。
四、报名办法和要求
(一)报名时间
2025年4月27日(周日)至30日(周三),工作日上午9:00—11:00、下午1:30—4:30。
(二)报名方式
采取现场报名的方式进行。报名人员须确保提交的信息和材料真实性,如因个人填报信息失真、不符合报考条件产生的影响,由本人负责。
(三)报名材料
个人简历(附一寸近期免冠证件照);身份证原件及复印件;户口簿原件及复印件;国家教育部门认可的学历、学位证书原件及复印件;学信网学历证书电子注册备案表、学位在线验证报告各一份;职称等资历证明原件及复印件。
附件:七宝镇公开招聘报名表

五、其他事宜
1.镇组织人事部门按照基本条件和任职资格等进行资格审查,通过审查合格者准予参加后续笔试、面试等招聘流程。
2.计划于5月中旬组织开展笔试,具体时间另行通知。
3.面试根据笔试成绩,按1:3的比例组织面试。未进入面试的考生不再另行通知。
4.拟录用人员经体检、政审考察、背景调查等程序后,与用人单位签订劳动合同,由各用人单位按照本单位收入标准确定相关工资福利待遇。
报名材料受理点
地址:闵行区吴宝路8号2号楼208室
闵行区七宝镇人民政府
上海市闵行区七宝镇吴宝路8号(七宝地铁站1号口步行300米)
联系人:丁老师
联系电话:64781307
原标题:闵行这个镇公开招聘!4月30日报名截止→
文章来源:https://mp.weixin.qq.com/s/odrf47Y_H0VWFEPNR1hquw
标签:
(责任编辑:ljf00465)
免责声明:本站所提供试题均来源于网友提供或网络搜集,由本站编辑整理,仅供个人研究、交流学习使用,不涉及商业盈利目的。如涉及版权问题,请联系本站管理员予以更改或删除