2025-11-03 09:06:02 来源: 北京中公教育
2月17日,中国人事考试网发布《2025年度专业技术人员职业资格考试重要事项提示》,社工考试时间:5月24日、25日,社工考试报名时间预计在3月10日到31日,预计公布成绩时间:7月下旬。
一、报考人员范围
考试报名严格执行属地化管理,现工作地或居住地为北京地区的报考人员方可在北京报名参加考试。
二、考试设置
社会工作者职业资格考试设置助理社会工作师、社会工作师和高级社会工作师 3 个级别。助理社会工作师考试设置《社会工作综合能力(初级)》和《社会工作实务(初级)》2 个科目;社会工作师考试设置《社会工作综合能力(中级)》《社会工作法规与政策》和《社会工作实务(中级)》3 个科目;高级社会工作师考试设置《社会工作实务(高级)》1 个科目。
三、报名条件
(一)助理社会工作师、社会工作师
凡中华人民共和国公民,遵守国家法律、法规,恪守职业道德,并符合助理社会工作师或社会工作师报名条件的人员,均可申请参加相应级别的考试。
1. 助理社会工作师考试报名条件:
(1) 取得高中或者中专学历,从事社会工作满 4 年;
(2) 取得社会工作专业大专学历,从事社会工作满 2 年;
(3) 社会工作专业本科应届毕业生(包括已经取得社会工作专业本科及以上学历、学位的人员);
(4) 取得其他专业大专学历,从事社会工作满 4 年;
(5) 取得其他专业本科及以上学历,从事社会工作满 2 年。
2.社会工作师考试报名条件:
(1) 取得高中或者中专学历,并取得助理社会工作师职业水平证书后,从事社会工作满 6 年;
(2) 取得社会工作专业大专及以上学历或学位,从事社会工作满 4 年;
(3) 取得社会工作专业大学本科学历,从事社会工作满 3年;
(4) 取得社会工作专业硕士学位,从事社会工作满 1 年;
(5) 取得社会工作专业博士学位;
(6) 取得其他专业大专及以上学历或学位,其从事社会工作年限相应增加 2 年。
(二)高级社会工作师
报名参加高级社会工作师考试的人员,需同时具备以下条件:
1.拥护中国共产党领导,遵守国家宪法、法律、法规,热爱社会工作事业,具有良好的职业道德;
2. 具有本科及以上学历(或学士及以上学位);
3. 在通过全国社会工作者职业水平考试取得社会工作师(中级)资格后,从事社会工作满 5 年。
(三)报名条件说明
1. 报名条件中有关学历或学位的要求是指经国家教育行政主管部门承认的正规学历或学位。
2. 从事社会工作年限的计算截止日期为2024年12月31日。全日制学历报考人员未毕业期间经历不计入工作年限。
2024北京社会工作者职业资格考试成绩合格人员公示『12965名』
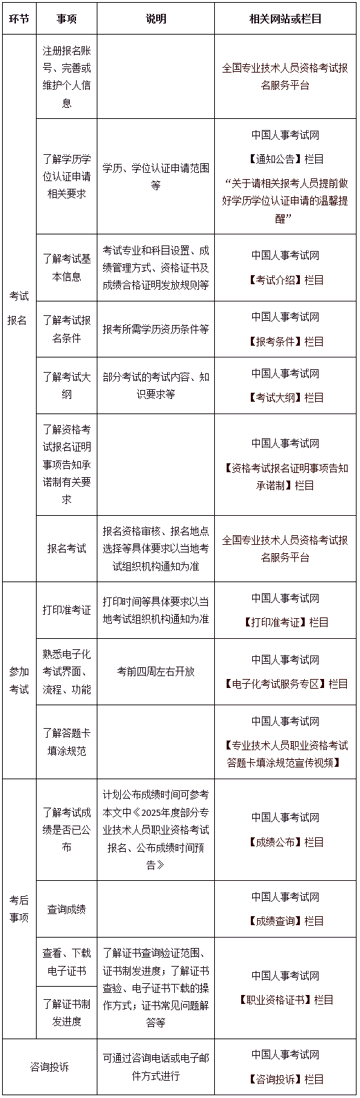
● 了解专业技术人员职业资格考试一般流程

● 2025年度部分专业技术人员职业资格考试报名、公布成绩时间预告

● 相关信息查询方式

(责任编辑:ljf00465)
免责声明:本站所提供试题均来源于网友提供或网络搜集,由本站编辑整理,仅供个人研究、交流学习使用,不涉及商业盈利目的。如涉及版权问题,请联系本站管理员予以更改或删除