2025-10-01 08:36:02 来源: 中国人事考试网
2月17日,中国人事考试网发布《2025年度专业技术人员职业资格考试重要事项提示》,社工考试时间:5月24日、25日,社工考试报名时间预计在3月10日到31日,预计公布成绩时间:7月下旬。
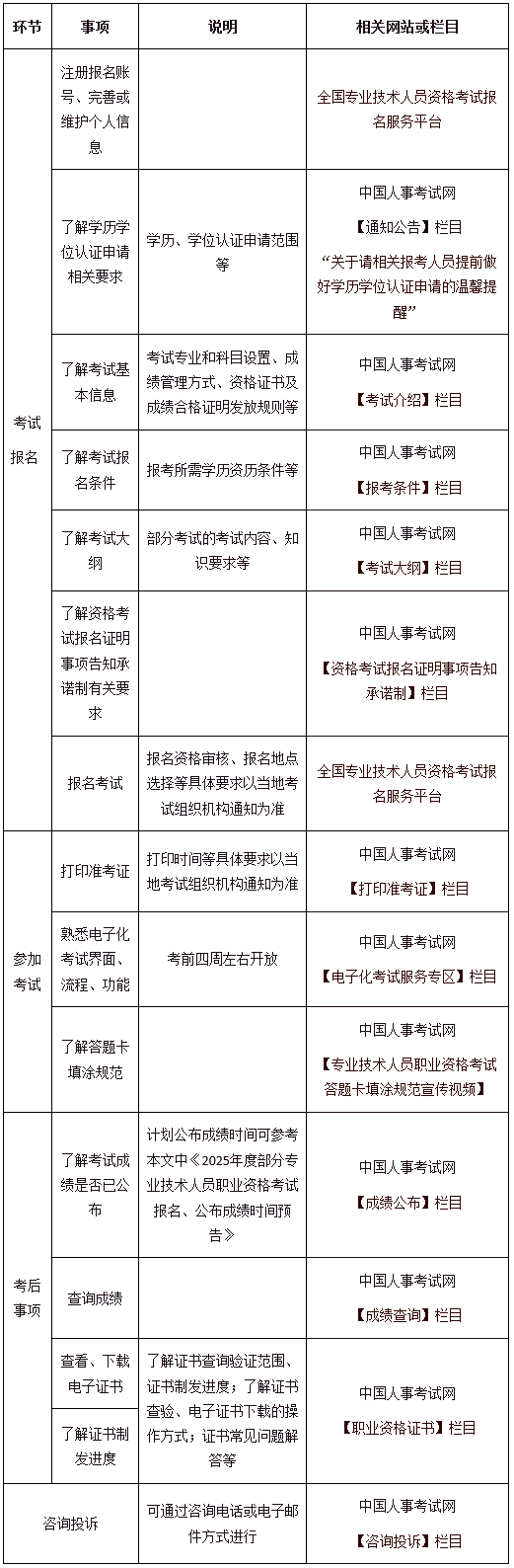
● 了解专业技术人员职业资格考试一般流程

● 2025年度部分专业技术人员职业资格考试报名、公布成绩时间预告

● 相关信息查询方式

原标题:2025年度专业技术人员职业资格考试重要事项提示
文章来源:http://www.cpta.com.cn/examNotice/1922.html
标签:
(责任编辑:ljf00465)
免责声明:本站所提供试题均来源于网友提供或网络搜集,由本站编辑整理,仅供个人研究、交流学习使用,不涉及商业盈利目的。如涉及版权问题,请联系本站管理员予以更改或删除